Solidworks Simulation
|Linear analysis basic steps
|Linear analysis basic steps
Μια κρίσιμη φάση στη σχεδιαστική διαδικασία εξαρτημάτων και προϊόντων περιλαμβάνει τον έλεγχο της αντοχής τους σε διάφορες συνθήκες καταπόνησης. Μια εξαιρετικά αποτελεσματική και οικονομικά αποδοτική μεθοδολογία για την εξέταση αυτή είναι η μέθοδος ανάλυσης πεπερασμένων στοιχείων (FEA). Το SOLIDWORKS, μέσω του Add-In SOLIDWORKS Simulation, παρουσιάζει μια εξαιρετικά αποτελεσματική και ολοκληρωμενη λύση σε αυτόν τον τομέα.
Το SOLIDWORKS Simulation ενσωματώνεται στο οικείο περιβάλλον εργασίας του SOLIDWORKS, λειτουργώντας ως πρόγραμμα ανάλυσης πεπερασμένων στοιχείων (FEA). Οι σχεδιαστές και οι μηχανικοί επωφελούνται από τα εργαλεία του Simulation, επιτρέποντάς τους να δοκιμάζουν γρήγορα και αξιόπιστα τα σχέδιά τους, βελτιώνοντας έτσι τις μηχανικές τους ιδιότητες. Το SOLIDWORKS Simulation παρέχει ακριβή και αξιόπιστα αποτελέσματα για ένα ευρύ φάσμα τύπων σχεδιασμού, με την χρήση εγκεκριμένων αλγορίθμων επίλυσης, (επιλυτές FEA) επικυρωμένους από το NAFEMS.
- Ήδη αναλύσεων πεπερασμένων στοιχείων
- Στατική (Static)
- Συχνότητα (Frequency)
- Θερμική (Thermal)
- Λυγισμός (Buckling)
- Κόπωση (Fatigue)
- Γραμμική δυναμική (Linear Dynamic)
- Κινηματική (Motion Analysis)
Η πιο θεμελιακή ανάλυση που είναι εφικτή μέσω του SOLIDWORKS Simulation είναι η στατική γραμμική ανάλυση, η οποία, όταν χρησιμοποιείται κατάλληλα, συχνά αποδεικνύεται επαρκής για μια ολοκληρωμένη μελέτη της αντοχής των εξαρτημάτων, αλλά και συναρμολογημάτων. Συγκεκριμένα, το SolidWorks Simulation Static Linear διακρίνεται ως ένας εξειδικευμένος τύπος ανάλυσης, εστιάζοντας σε σενάρια όπου εξετάζεται η γραμμική συμπεριφορά των υλικών κοντά στο όριο της ελαστικής περιοχής λίγο πριν από τη μετάβαση στην πλαστική περιοχή.
Αν και ο πιο βασικός τύπος ανάλυσης εντός του λογισμικού, και ένας από τους απλούστερους στη χρήση, υπάρχουν κάποια κομβικά σημεία που απαιτούν προσοχή. Αυτές οι ιδιαιτερότητες μπορούν να επηρεάσουν σημαντικά τον χρόνο επίλυσης της ανάλυσης και την ακρίβεια των αποτελεσμάτων, ενώ παράλληλα ελαχιστοποιούν την κατανάλωση υπολογιστικών πόρων.
Σε αυτή τη σειρά άρθρων, θα σας καθοδηγήσουμε στα βασικά βήματα και θα παρουσιάσουμε εισαγωγικές έννοιες που απαιτούνται για τη διεξαγωγή μιας στατικής ανάλυσης στο SOLIDWORKS για ένα απλό εξάρτημα.
Ποια είναι λοιπόν τα θεμελιώδη βήματα που πρέπει να ακολουθήσει κανείς για να εκτελέσει μια τέτοια ανάλυση;
Άνοιγμα του CAD αρχείου
Το πρώτο βήμα είναι ο χρήστης να ανοίξει το κομμάτι στο οποίο θέλει να τρέξει την ανάλυση. Το κομμάτι αυτό μπορεί να είναι οποιοδήποτε CAD αρχείο το οποίο έχει δημιουργηθεί μέσα από το SOLIDWORKS ή έχει εισαχθεί με κάποιο άλλο αρχείο ανταλλαγής πληροφοριών.
Ενεργοποίηση του Add-In SOLIDWORKS Simulation
Στην συνέχεια ο χρήστης θα πρέπει να επιλέξει από την καρτέλα του SOLIWORKS Add-Ins στο Command Manager, την επιλογή για το SOLIDWORKS Simulation.
Επιλογή τύπου ανάλυσης και ονόματος μελέτης
Σε αυτό το βήμα θα δημιουργηθεί η ανάλυση ξεκινώντας από το όνομα και τον τύπο της. Αφού επιλεχθεί η εντολή New Study στην καρτέλα Simulation, θα επιλεχθεί σαν είδος ανάλυσης η στατική.
Το interface του SOLIDWORKS Simulation σε αντίθεση με άλλα CAX λογισμικά της κατηγορίας του είναι στημένο έτσι ώστε να είναι εύκολο για το χρήστη, να τρέξει μία ανάλυση. Αυτό που παρατηρείται είναι ότι οι ρυθμίσεις που πρέπει να εισαχθούν είναι τοποθετημένες με τη σειρά προκειμένου να μπορεί να τις ακολουθήσει ο χρήστης.
Ορισμός υλικού
Πατώντας δεξί κλικ πάνω στο εικονίδιο του εξαρτήματος , στο δέντρο εντολών, ο χρήστης μπορεί να επιλέξει την επιλογή Apply/Edit Material. Έτσι είναι εφικτή η γρήγορη επιλογή υλικού από μία πλήρη βιβλιοθήκη υλικών. Επίσης είναι εφικτό ο χρήστης να δημιουργήσει τα δικά του custom υλικά.
Σαν υλικό θα επιλεχθεί Alloy Steel.
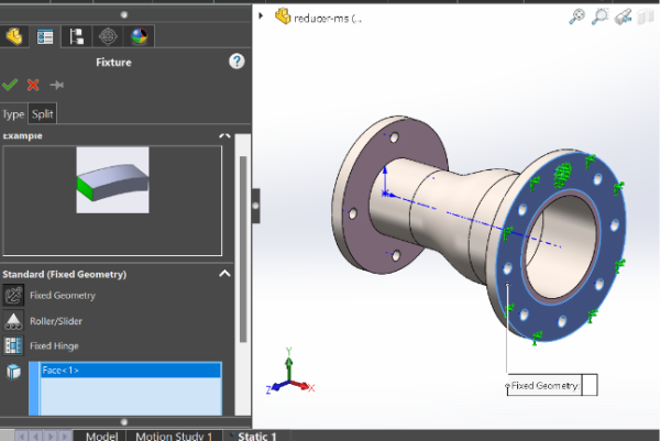
Ορισμός πακτώσεων
Το επόμενο βήμα για την ανάλυση είναι να δημιουργηθούν οι περιορισμοί κίνησης της γεωμετρίας προκειμένου τα φορτία και οι δυνάμεις που θα ασκηθούν να μεταφραστούν σε τάσεις στο εξάρτημα. Πολύ σημαντικό είναι ο χρήστης μέσα από την πληθώρα των εντολών να μπορέσει να επιλέξει την καταλληλότερη έτσι ώστε το φυσικό πρόβλημα να είναι όσο γίνεται πιο κοντά στην πραγματικότητα.
Έχοντας ενεργοποιημένη την κατηγορία fixed geometry, σαν κατηγορία πάκτωσης θα επιλεχθεί η πίσω μεγάλη επιφάνεια της φλάντζας της σωλήνας.
Ορισμός εξωτερικών δυνάμεων
Το πιο σημαντικό βήμα μιας ανάλυσης είναι ο ακριβής καθορισμός των δυνάμεων που ασκούνται πάνω σε αυτό.
Επιλέγοντας για το συγκεκριμένο παράδειγμα την επιλογή Force, θα εφαρμοστεί μία δύναμη μέτρου 1000Ν στην μικρότερη φλάντζα έτσι ώστε να καμφθεί η σωλήνα προς τα κάτω.
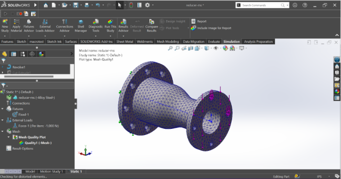
Ορισμός πλέγματος
Ο λόγος για τον οποίο η μέθοδος της ανάλυσης αυτής λέγεται πεπερασμένων στοιχείων είναι γιατί θα χρειαστεί να διαιρεθεί το κομμάτι σε διακριτά κομμάτια πεπερασμένου αριθμού. Στη συνέχεια στο κάθε ένα από αυτά θα εφαρμοστούν οι εξισώσεις που χρειάζονται να αναλύσουν το πρόβλημα. Όσο καλύτερο το πλέγμα από την άποψη των κανόνων που το ακολουθούν, τόσο πιο ακριβή θα είναι τα αποτελέσματα τα οποία θα αντληθούν από το μαθηματικό μοντέλο.
Για αυτή την ανάλυση θα επιλεχθεί τυπικά το Default πλέγμα το οποίο θα δημιουργήσει ο αλγόριθμος για Blended curvature-based mesh.
Για αυτή την ανάλυση θα επιλεχθεί τυπικά το Default πλέγμα το οποίο θα δημιουργήσει ο αλγόριθμος για Blended curvature-based mesh.
Ανάλυση κομματιού
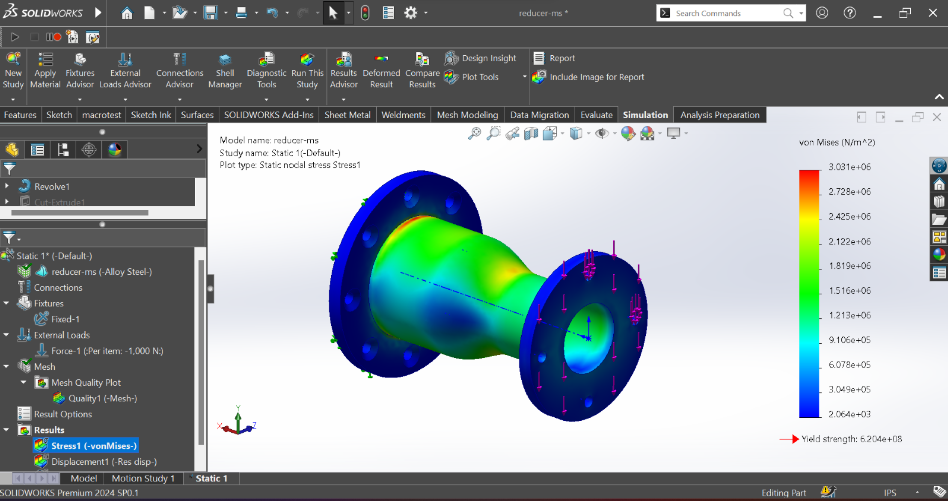
Τέλος ο χρήστης πρέπει να πατήσει το κουμπί run προκειμένου να τρέξει η ανάλυση.
Έλεγχος αποτελεσμάτων
Αφού ολοκληρωθεί με επιτυχία η ανάλυση ο χρήστης έχει τη δυνατότητα να οπτικοποιήσει τα αποτελέσματα της καθώς και να αξιολογήσει την εγκυρότητα τους βάση της κρίσης του.
Όπως δείξαμε παραπάνω, τα βήματα για να τρέξει κάποιος μία ανάλυση είναι αρκετά ξεκάθαρα. Το interface του solidworks στο simulation είναι ιδιαίτερα εύκολο προκειμένου κάποιος με μικρή εμπειρία να μπορέσει να το μάθει γρήγορα αλλά και με μία οργανωμένη δομή, που τις περισσότερες φορές οδηγεί η ίδια τον χρήστη στο ποια βήματα πρέπει να ακολουθήσει.
Στα επόμενα άρθρα, θα δούμε τα παραπάνω βήματα σε βάθος προκειμένου να μπορέσει κάποιος να αποκτήσει μία πιο ολοκληρωμένη εικόνα για το πως πρέπει να τρέχει τις αναλύσεις των πεπερασμένων προκειμένου να δημιουργήσει μία ανάλυση με το βέλτιστο τρόπο για πιο σωστά αποτελέσματα, εκμεταλλευόμενος πλήρως τις δυνατότητες του λογισμικού.

About the Author
Ο Μιχάλης Λάζος είναι Μηχανολόγος μηχανικός με σπουδές στο Πανεπιστήμιο Δυτικής Μακεδονίας με ειδικότητα στις τεχνολογίες CAD/CAE για τον σχεδιασμό και αξιολόγηση μηχανολογικών προϊόντων. Ως Design Automation Specialist μπορεί να παρέχει στους συνεργάτες της INNOVATION ERA δυνατότητες αυτοματοποίησης σχεδιασμού σε περιβάλλον SOLIDWORKS, εκμηδενίζοντας τους χρόνους σχεδιασμού. Επιπλέον δεξιότητες αποτελούν οι γνώσεις πάνω στο Additive manufacturing, ενώ παράλληλα ως κάτοχος πιστοποιήσεων για Simulation στο SOLIDWORKS προσφέρει υπηρεσίες CAE πάνω σε αναλύσεις αντοχής κατασκευών αλλά και ρευστοδυναμικής για προβλήματα της βιομηχανίας.