Πλέον η ανάλυση έχει ολοκληρωθεί. Όλα τα στάδια προετοιμασίας της ανάλυσης έχουν οριστεί σωστά και το σημαντικότερο, η ανάλυση έχει τρέξει και έχει ολοκληρωθεί χωρίς να τερματίσει απρόσμενα.
Τώρα φτάνει ο πραγματικός λόγος εφαρμογής των πεπερασμένων στοιχείων. Είναι η στιγμή όπου ο χρήστης θα πρέπει να αξιολογήσει τα αποτελέσματα προκειμένου να αναλογιστεί τα επόμενα του βήματα, είτε αυτά είναι να ξανατρέξει την ανάλυση σε περίπτωση που δεν έχουν εξαχθεί ικανοποιητικά αποτελέσματα είτε να πάρει τελικές σχεδιαστικές αποφάσεις για το προϊόν του. Τα κυριότερα αποτελέσματα που ενδιαφέρουν περισσότερο τους αναλυτές είναι οι τάσεις που αναπτύσσονται κατά την καταπόνηση, η συμπεριφορά του παραμορφωμένου εξαρτήματος, και ο συντελεστής ασφαλείας της κατασκευής.
Στο τελευταίο άρθρο αυτής της σειράς θα παρουσιαστούν κάποια από τα πιο βασικά είδη αποτελεσμάτων που χρειάζεται ο χρήστης προκειμένου να μπορέσει να πάρει αποφάσεις σχετικά με τα επόμενα του βήματα.
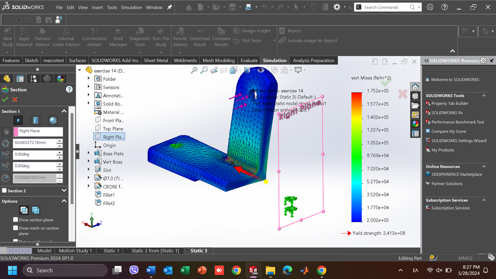
Διαγράμματα τάσεων
Τα διαγράμματα τάσεων (Stress Plot) επιτρέπουν να σχεδιάζετε τα αποτελέσματα των τάσεων για μελέτες στατικών, μη γραμμικών, δυναμικών και drop-test studies.
Διαγράμματα παραμόρφωσης
Τα διαγράμματα παραμόρφωσης σας επιτρέπει να οπτικοποιείται την παραμόρφωση του μοντέλου κατά την διάρκεια της μελέτης
Δυνάμεις αντίδρασης
Οι δυνάμεις αντίδρασης είναι ιδανικές προκείμενου κάποιος να λάβει πληροφορίες για τις δυνάμεις που δημιουργούνται στο μοντέλο προκειμένου να δει τα προκαλούμενα φορτία για όλη την γεωμετρία.
Συντελεστής ασφαλείας
Ο συντελεστής ασφαλείας βοηθάει τον χρήστη να καταλάβει αν το μοντέλο του είναι αποδεκτό εντός ενός πλαισίου ανοχών για τα φορτία που μπορεί να μην έχει λάβει υπόψιν του ή για κάποιον κανονισμό ασφαλείας που πρέπει να τηρεί το μοντέλο του.
Για όλες τις παραπάνω μεθόδους οπτικοποίησης αποτελεσμάτων υπάρχουν εργαλεία που βοηθάνε τον χρήστη να οπτικοποιήσει καλύτερα το μοντέλο και έτσι να μπορέσει να λάβει με μεγαλύτερη ευκολία τις απαραίτητες αποφάσεις σχετικά με τον σχεδιασμό του.
Section Clipping
Iso Clipping
Probe
Σε αυτό το σημείο ολοκληρώθηκαν τα άρθρα πάνω στα πρώτα βήματα που πρέπει να ακολουθήσει κάποιος για να τρέξει μία βασική ανάλυση πεπερασμένων στοιχείων. Μέχρι τώρα εξηγήθηκαν βασικοί όροι, μεθοδολογίες καθώς και η βασική νοοτροπία πίσω από το ποιες αποφάσεις πρέπει να παίρνει κάποιος αναλυτής προκειμένου να μπορεί αν τρέξει μία ανάλυση, η ανάλυση να προσεγγίζει το μοντέλο στην πραγματική ζωή.
Αναζητήστε τις εκπαιδεύσεις που παρέχει η εταιρεία μας και βρείτε την κατάλληλη για εσάς!

About the Author
Ο Μιχάλης Λάζος είναι Μηχανολόγος μηχανικός με σπουδές στο Πανεπιστήμιο Δυτικής Μακεδονίας με ειδικότητα στις τεχνολογίες CAD/CAE για τον σχεδιασμό και αξιολόγηση μηχανολογικών προϊόντων. Ως Design Automation Specialist μπορεί να παρέχει στους συνεργάτες της INNOVATION ERA δυνατότητες αυτοματοποίησης σχεδιασμού σε περιβάλλον SOLIDWORKS, εκμηδενίζοντας τους χρόνους σχεδιασμού. Επιπλέον δεξιότητες αποτελούν οι γνώσεις πάνω στο Additive manufacturing, ενώ παράλληλα ως κάτοχος πιστοποιήσεων για Simulation στο SOLIDWORKS προσφέρει υπηρεσίες CAE πάνω σε αναλύσεις αντοχής κατασκευών αλλά και ρευστοδυναμικής για προβλήματα της βιομηχανίας.